Статьи
Для решения описанных в статье проблем бизнеса (ручной поиск среди тысяч вариаций товара, долгое формирование коммерческих предложений и частые ошибки в расчётах) использование системы Конструктор365 становится критически необходимым. Это решение автоматизирует процесс подбора характеристик и мгновенного расчета цены, позволяя менеджерам выдавать готовое предложение клиенту за секунды, а не за часы. Конструктор365 не только ускоряет цикл продаж, но и исключает появление дублей в каталоге и ошибки, связанные с человеческим фактором. В итоге бизнес получает прозрачный инструмент, который сохраняет экспертизу продаж внутри компании даже при смене сотрудников.
Система Конструктор365 в составе Дилер365 представляет собой конфигуратор продукции, который в отличие от классического каталога товаров позволяет значительно сократить временные затраты на поиск нужной номенклатуры для заказа и расчета цены на нее, уменьшить количество ошибок менеджера. Также система заботится о недопущении дублей номенклатуры. Работа менеджера продаж в системе Конструктор365 заключается в выполнении нескольких шагов.

Модели товаров в системе классифицированы по уровням. В зависимости от величины вашего реестра моделей возможные разные варианты реализации
Для каждой модели товара задается определённое количество вариативных параметров. Вариативный параметр – это количественный параметр модели товара, например, длина, ширина, высота...
На вариативный параметр могут быть наложены ограничения максимального и минимального значения. Например, максимальная высота двери, которую с соблюдением технологии может произвести фабрика.
Дополнительно могут быть введены ограничения на шаг изменения внутри диапазона минимального и максимального значения. Например, шаг высоты двери составляет 5 мм. В этом случае для удобства пользователя мы разработали селектор значения вариативного параметра, который помогает быстро выбрать его значение, а также не допустить ошибки при использовании шага изменения параметра.

Для модели в системе задается список опций с определенным реестром значений для каждой. Опция - это качественное значение модели товара. Если список опций небольшой, он представлен выпадающим списком.

В случае, если список значений опций слишком большой, мы берем на помощь классификатор с поиском по наименованию.

Специальные правила совместимости значений опций не дадут менеджеру сделать неправильный выбор. В системе также есть правила, которые ограничивают доступные значения опций в зависимости от вариативных параметров.
Пример: определённая система открывания двери может быть доступна только при минимальной высоте полотна, которая превышает минимально возможную высоту изготовления данной модели.
Для сложных комплектов в Конструктор365 также реализовано и сопоставление характеристик товаров - даже если опции называются по-разному, менеджер связывает их, и система понимает, что «Белый» цвет соответствует «Глянцу».
Для получения наименования готовой номенклатуры по итогу расчета со значениями вариативных параметров и опций у модели разрабатывается шаблон формирования этого наименования. Вместо наименования по маске может формироваться артикул товара. По вычисленному наименованию и массиву характеристик мы можем понять, есть ли уже такой товар в списке номенклатуры, или требуется ли его добавление в список. По результату расчета:

Для рассчитываемой модели на основе значений вариативных параметров и опций согласно правил, введённых в систему формируется фотография готового изделия. Данные изображения может быть вставлена автоматически в коммерческое предложение покупателю.
Для модели или серии задается ещё несколько правил формирования сопутствующих товаров также с использование значений вариативных параметров и опций. Согласно правил система автоматически подбирает нужные сопутствующие товары для товара. Например, это коробка двери монтажа двери в зависимости от размеров полотна.
Конструктор365 позволяет задавать правила не только для готовых сопутствующих товаров, но и для других моделей: в них можно передавать параметры основного товара, чтобы автоматически подобрать подходящий по характеристикам сопутствующий товар.
Основной товар — дверное полотно.
Сопутствующие товары — коробка, наличники, петли и т.д.
Система учитывает не только наличие, но и количество сопутствующих товаров. В зависимости от длины, ширины и соотношения сторон полотна система автоматически вычисляет необходимое количество петель для надёжной работы двери. Если каталог содержит несколько тысяч товаров, поиск нужной позиции даже при детальной классификации — трудоёмкая задача:
фурнитура (например, ручки) может находиться в каталоге далеко от дверных полотен;
если складывать всё в одну папку, данных становится слишком много.
Что делает Конструктор365 — выполняет поиск подходящих позиций по характеристикам заказываемой модели. Пример: клиент заказывает чёрную дверь → система предложит петли в цвет полотна.
Предлагаем посмотреть короткое видео работы в системе.

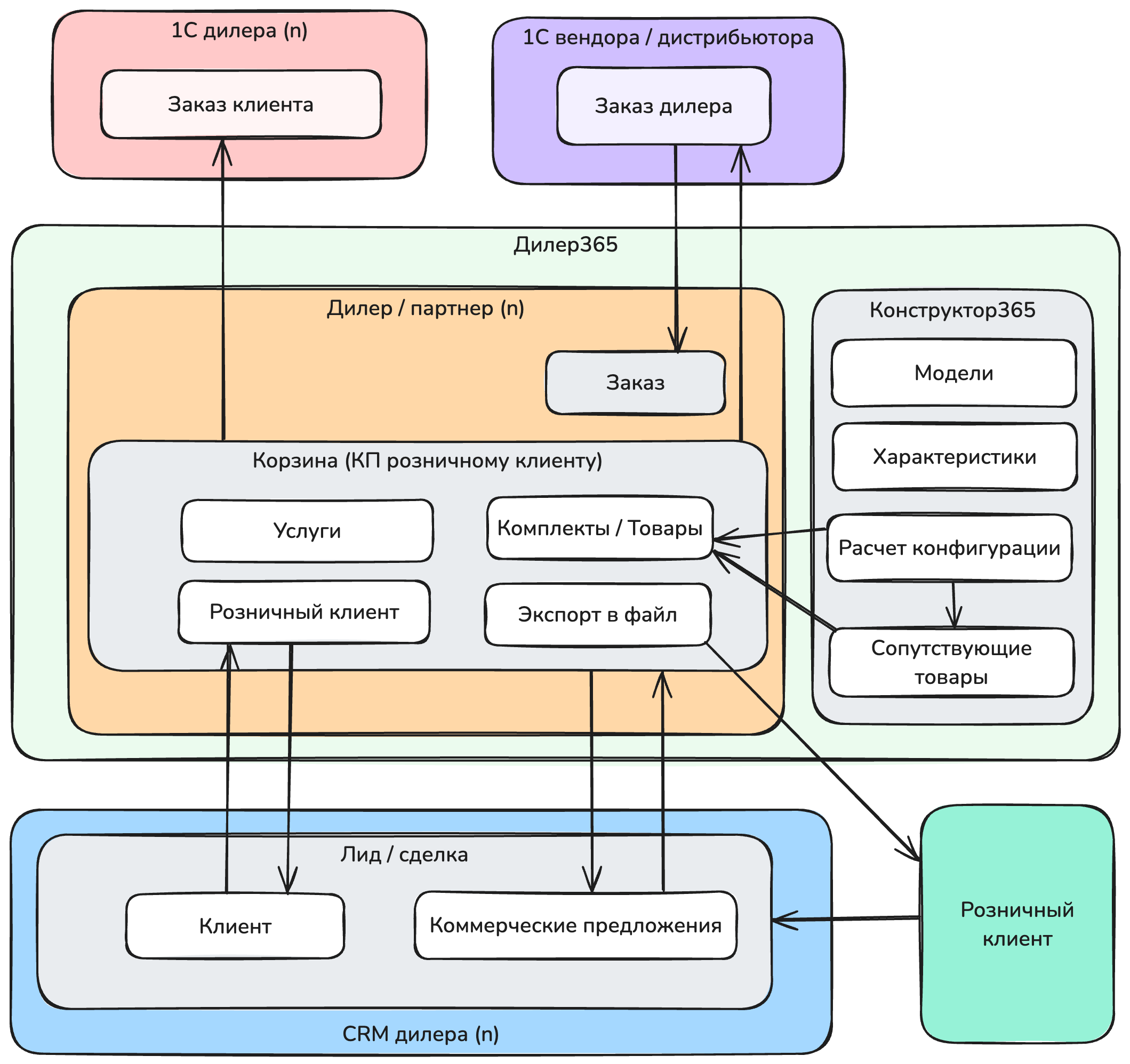
На схеме работы системы Конструктор365 внутри системы автоматизации B2B торговли Дилер365 представлены основные элементы и сущности бизнес-процессов.
После автоматического расчёта конфигуратора менежер подобранные для покупателя позиции добавляет в корзину товаров.
Система автоматически создаёт в корзине товаров группы из основного товара в расчёте и подобранных сопутствующих товаров. У пользователя есть возможность переименовать каждую группу вручную для удобства работы с заказом и автоматического формирования коммерческого предложения в виде понятного проекта.
Конфигуратор автоматически создаёт группы, а менеджер именует их в соответствующие помещения в доме или квартире:
В каждую группу система добавляет:
Вместо хаотичного списка позиций менеджер видит понятную структуру:
С системой Дилер365 интегрирована основная система учёта владельца платформы — например, 1С дистрибьютора. В эту 1С Дилер365 отправляет заказы от дилеров к дистрибьютору.
Кроме того, в Дилер365 можно подключить собственную розничную 1С каждого дилера. В ней дилер оформляет заказы для розничных покупателей и ведёт свой учёт.
Таким образом, у дилера есть возможность с помощью Конструктор365:
По итогу расчета конфигурации, если по результатам расчёта не нашлось готовой позиции номенклатуры, при отправке заказа в розничную 1С система автоматически создаёт её в розничной 1С с вычисленным наименованием.
Конструктор365 проверяет, что позиция номенклатуры должна быть добавлена в 1С поставщика / вендора.
Добавление происходит, и только после этого отправляется запрос на добавление заказа в 1С дистрибьютора.
Представитель дилера может:
Во время внедрения системы Конструктор365 производится большая работа:
Силы и ресурсы, вложенные клиентами в процессе внедрения, быстро окупаются за счет интенсификации процесса продаж в дилерской сети. Наши клиенты, которые внедрили данную архитектуру, больше не хотят возвращаться к бесконечным листочкам бумаги и файлам Excel во время работы с покупателем.
Обращайтесь на консультацией для определения возможности внедрения продуктов Конструктор365 и Дилер365 в вашем бизнесе.
Внедрение Конструктор365 в Дилер365 автоматизирует подбор характеристик, расчет цен и формирование сопутствующих товаров для B2B/B2C заказов, сокращая время работы менеджера с часов до секунд
Читать далееВ систему управления производством Завод365 в службу главного механика внедренные бизнес-процессы приёмки ответственным за оборудование регламентов на техническое обслуживание оборудования
Читать далееПредпосылки внедрения системы Конструктор365 в вашем бизнесе
Читать далееС введением адресного хранения в системе управления производством Завод365 мы переработали блок инвентаризации
Читать далееРеализован проект по интеграции платформы дилерской сети Дилер365 с розничными CRM и учётной системой 1С дилера.
Читать далееВ системе управления производством Завод365 обновлен функционал производственных календарей.
Читать далее